Discussion of K-12 School Openings 21-22 School Year

FWIW, our school board decided our school won’t enforce the mask mandate until the court decision is made (current projected date of Sept 23rd). Almost 100 kids have exemptions in the high school alone, so any mandate isn’t worth much IMO. 100 is roughly 1/14. The mask mandate was supposed to start the Tuesday after Labor Day.

It’s incredibly frustrating to bow to a minority, even if they’re a loud minority.

The letter ends with, “Thanks in advance for your continued professionalism and understanding.”

How “professional” is it to teach kids it’s ok to disobey something as simple as a mask mandate because a loud group of people don’t want to enforce it? Seems quite the opposite of professional to me.

Here we go…
Week one on the books. We have been in attendance for four days. Received an email last night that there is a positive case in the building. A whole class has to quarantine for 10 days and will receive remote instruction

All unvaccinated teacher who have had close contact with the student will teach remotely.

This is a crap show waiting to happen because of teachers teaching dual modality (remotely and in the building). expect to see the grievances on monday.

The social emotional lift is real as we have a few studens who have lost parents and other family members over the past 18 months. Have a student who just lost his mom on tuesday. His sister passed 17 months ago. His nucelar family is gone as other family members are scrambling to be his legal guardian (mom passed the morning she was going to sign to appoint a guardian). Very sad situation

The upside is that was really good to see kids. They would drop by my office and stand in the doorway just to come through to say hi. lots of air hug, waves and blwing mask kisses.

i feel that schools really don’t have a concrete plan and there are parents protesting for a remote option.

I work in a state with a mask mandate for everybody and a vaccine mandate for all staff. Teachers started September 1 and students started September 8. So far we have not received any emails about positive cases. If students are absent they must get a Covid test to return unless they have a doctor’s note with an alternate diagnosis.

2 Likes

I don’t know how an unvaccinated human or not-really-vaccine-supportive human can read this thread and not march themselves or their opinions in favor of getting a vaccination. The number and severity of COVID stories (many ending in heartbreak) on this one thread of one small group of people is distressing.

My school system has mandated masks, but that’s about the only covid mitigation strategy that are doing. And that is inconsistent. A few portable HEPA machines, but so few to mean little. Who knows when the rest of the order will come in? No testing in schools, despite free money to do so. Vaccination status on the honor system. Social distancing nonexistent mostly, Many packed classes. Packed buses. Contact tracing inconsistent – word has it that schools are being told to assume students are within that 3’ distance to not need quarantining (if both masked and asymptomatic). I am in an area of high community transmission, worse than my state’s average. Percent positivity in my area varies between 15 - 20%. We’re done with covid here – time to move on to other things! (And the hospitals are filling up…)

I’m sorry. It sounds like you work in our district :disappointed_relieved:

I don’t work in the school system, but was a high school volunteer for many years. I don’t think they are allowing volunteers in the schools now (they weren’t going to, but like so many things, rules might have been relaxed). Regardless, I won’t be doing any volunteering. At this point, I will be probably stopping for good.

I forgot to say that teachers are allowed to unmask if 6’ or more apart from each other with no students around. Busdriver can be unmasked while driving. These practices are not mentioned in the mask orders.

1 Like

Our BOE chairperson actually almost stopped a meeting this past week. It was clearly posted that masks were required. Three parents showed up without masks. Chairperson was very clear. Either they put the masks offered on…or the meeting would end. Two folks left. One took a mask and stayed. The chair made it very clear that if it happened again…the meeting would be adjourned, and all future meetings would be via Zoom. Good for him.

5 Likes

A friend on mine works in K-5 school. masks are required but still got Covid from school (could have been from unvaxed staff; not sure) . She had Pfizer and still ended up in hospital getting MA, and 3 weeks out and now she is on her own sick time. She had pre-existing conditions and her lungs are toast right now. She has enough sick time built up for a few more weeks.
If she had not been vaccinated or been smart enough to go get MA in time, I might have been attending a funeral :(.

I’m pretty sure I’m done with school for good too. The only thing I need to do is figure out when to go to the admin office and figure out what paperwork needs to be done for retirement. I probably have the school year to get it done.

Ha. And here I am taking a break from applying for a new nonacademic job (after a weekend of sending very pointed emails to grossly-overpaid administrators who’re falling down on the job, leaving students in the lurch, and trying to push me into classrooms). I am the only person at my university who teaches in my specialty, and the only work emails I look forward to reading at this point are from the students who seek me out and a few friends.

Our hospital took on seven new pediatric Covid inpatients over the weekend. But I hear this doesn’t affect kids much.

eta: I’m so anxious to get out of here that I didn’t even stop to ask what this new job pays. It’s also part-time. I’m just so excited that a remote job that sounds like really good work is available that I don’t freaking care. I’ll live off the backyard, that’s fine.

2 Likes

Another example of the stupidity of supposedly educated people in my area……sigh……

2 Likes

My D1 teaches kindergarten and her school has not had any positive cases yet after 3 weeks in session. The other kindergarten teacher at D1’s school was not vaccinated, but after going twice a week for testing for two weeks she decided it was too much trouble and got vaccinated. I declare this a win!

8 Likes

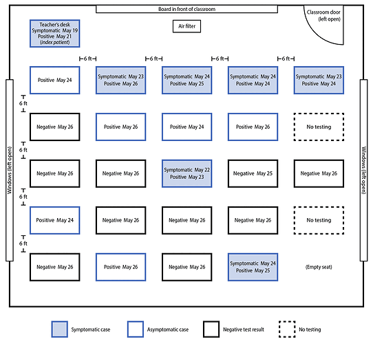
Here is a CDC page regarding an outbreak where an unvaccinated teacher appears to have infected many of the students in the classroom, despite open windows and doors and masks on the students. The teacher was apparently masked much of the time, but removed the mask (in violation of school policy) some of the time.

Perhaps the teacher in your example getting vaccinated reduced the chance of something like this happening.

Eh, our school is having issues with both students and staff if I’m interpreting the emails I’m receiving correctly.

And with students who refuse to wear a mask the first response after offering one and being turned down is… I’m not making this up… offering to help their parents get them an exemption.

With staff it’s conduct letters. Oh wait, that’s second. First is just a meeting to explain expectations personally because apparently some of our staff aren’t intelligent enough to be able to figure it out from the emails or group meetings.

Gotta love living in a Deep Red area when peoples’ health is at stake. According to the NYT hospital data, there are no ICU beds available at the nearest hospital. I don’t know how many are filled from the 21 Covid patients, but the thought of none being available is somewhat worrisome. In the other popular second nearest location there are 3 available and 61 Covid patients. At a smaller rural hospital also nearby there’s 1 available and 12 Covid patients.

Nothing surprises me. I just hope it can swiftly move through the population doing the damage to whoever draws the straws and then moves out. I’m also glad we have the vaccinations this year vs last. I prefer better odds. If others don’t, that’s on them.

That was one of the things that really stuck out to me when I read the article about the lawsuit. They were having trouble coming to an agreement on the terms of the exemption form with the school district. Who has a religious exemption to wearing a mask? Medical I can see but even that should be relatively few.

The thing that amazes me is that I don’t live in a deep red part of the state but that’s not stopping people from suing.

Completely agree with your last paragraph. At this point that’s the best we can hope for…equilibrium is reached sooner rather than later.

There’s a loud minority out there and their news sources are egging them on telling them how their lives will never be the same if they let their “freedoms” go. The whole country is going to be ruined if they don’t take a step to change things.

It’s sad to see so many people duped TBH. It reminds me of cult members following their leader, blinded to reality, even to the point of death with Jim Jones.

For some of these, death will be their end too. For others, potentially lifelong health issues. Then there will be many who are unscathed who live to tell their grandkids how there was never a problem because, “See? We’re still here!” ignoring all of those who aren’t.

2 Likes

My head is spinning. A concerned co-worker asked for my thoughts about her elementary aged D’s situation in a private K-12. The teacher tested positive for covid on Friday. What is to be done? Quarantine, etc? Nothing. All kids were to come to class Monday. Monday-Wednesday two kids (one of whom sits directly in front of teacher) are out with fevers and sore throat. They are returning to school TOMORROW. A negative covid test? Nope. None required. They are simply fever free for 24 hours.

What is the mask protocol for the school? None. Social distancing? None. The co-worker’s D does wear a heavy duty mask because she had/has a very serious heart defect as a newborn. The co-worker called the school and asked if at least the kids in the classroom could wear masks for two weeks to help protect her D. Nope, because “they would have a lot of angry parents to deal with.” So, co-worker decided to keep her D out of school for the rest of the week and admin called laying a guilt trip on her because “kids should be in school.”

I wanted to tell her if D was mine, I would have pulled her out so fast - but I know co-worker doesn’t want them in public school and homeschooling isn’t an option either. And apparently this is a very popular policy, because the school is at record levels.

Mine would have already been pulled out. It’s one thing for kids without health issues, totally another with. There’s less harm with delaying a year (if it came to that) than a kid with known heart issues getting a clotting disease.

3 Likes

What state is this? What are the rest of the schools doing in your area? Masks? Quarantines? What kind of private school is this? Religious?